ການຄົ້ນຄວ້າ
Research Team in Animal Parasitic Disease Control from School of Animal Science and Technology Makes New Progress in Zoonotic Toxoplasmosis Study

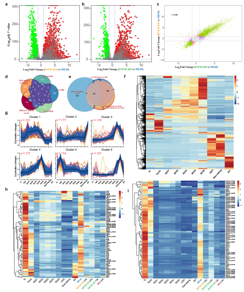
Recently, Associate Professor Hu Dandan and Professor Song Xingju from the Animal Parasitic Disease Control Team at the School of Animal Science and Technology of Guangxi University have made significant progress in the study of zoonotic toxoplasmosis. Their research findings, entitled "Toxoplasma gondii chromatin remodeler SWI/SNF controls parasite division and gene expression," have been published in Nature Communications. Guangxi University is the primary affiliation for this paper. Hu Dandan and Master's graduate Li Xuan are co-first authors, with Song Xingju serving as the corresponding author.

16901

Toxoplasmosis, caused by the parasite Toxoplasma gondii, is a significant zoonotic disease. Its life cycle is highly complex, involving precise transitions between various developmental stages and division modes, posing a serious threat to public health. However, the core mechanisms regulating the switching between these different division modes have remained unclear, representing a bottleneck in this field. Addressing this challenge, the research team discovered that two core subunits of the SWI/SNF complex, SNF2a and SNF2b, are essential for the growth of T. gondii tachyzoites. When the function of this complex is impaired, the parasite's division pattern shifts from the orderly process of "splitting into two" to a disorganized "splitting into multiple" mode. This disruption also erroneously activates transcriptional programs normally suppressed in other developmental stages. As a chromatin remodeler, the SWI/SNF complex ensures the normal expression of key tachyzoite genes by maintaining chromatin accessibility at their transcription start regions. It functions cooperatively with the known repressor complex MORC, implementing a dual regulatory mechanism over gene expression, thereby ensuring the accuracy of the parasite's gene expression and division process. This study is the first to reveal that the SWI/SNF chromatin remodeling complex acts as a core activator essential for maintaining the division mode of T. gondii tachyzoites, offering novel strategies and potential targets for developing anti-toxoplasmosis drugs.

A1E34

143F1A

It is reported that this team has long been dedicated to research on the molecular biology, drug mechanisms of action, and drug resistance mechanisms of zoonotic toxoplasmosis and livestock coccidiosis. In recent years, the team has focused on the forefront of epigenetic regulation in parasites, successively elucidating the regulatory roles of several transcription factors and chromatin remodeling complexes in parasite growth and development. A series of original findings have been published in journals such as Nature Communications, mBio, and Veterinary Research.