ການຄົ້ນຄວ້າ
GXU’s Team in Animal Reproductive Regulation and Genetic Improvement Makes New Progress in Bovine Skeletal Muscle Development

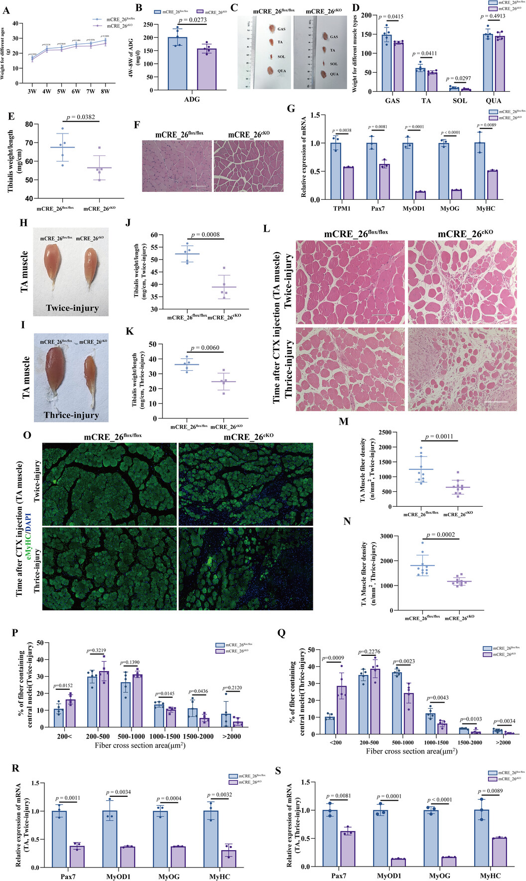
Recently, the Animal Reproductive Regulation and Genetic Improvement Team of the School of Animal Science and Technology has achieved new progress in the research of bovine skeletal muscle development. The study uncovers how epigenetic regulation and cellular mechanobiology jointly control the differentiation of bovine muscle stem cells (MuSCs) and the mechanism of muscle development. The findings, titled The Evolutionarily Conserved TPM1 Super-Enhancer Drives Skeletal Muscle Regeneration via Mechanotransduction Signaling, were published in the international journal Advanced Science. Zhang Ruimen, Assistant Professor of the GXU College of Animal Science and Technology, is the first author of the paper. The corresponding authors are Wei Yingming, Professor of the GXU Institute of Agricultural and Animal Husbandry Industry Development, Deng Yanfei and Yang Sufang, Professors of the School of Animal Science and Technology. GXU is the sole completing unit of this paper.

1FC80

Beef is a globally recognized important source of animal protein, it has significant economic value, playing a key role in global food security and poverty alleviation. Skeletal muscle regeneration is a highly coordinated process that relies on the directional differentiation ability of MuSCs. As key epigenetic regulatory elements, super-enhancers can efficiently drive the expression of genes that determine cellsfate.

Through cross-species (bovine, mouse, human) genomic data analysis, this study  reveals the core and conserved role of the TPM1 gene super-enhancer (TPM1_SE) in skeletal muscle regeneration for the first time. It also clarifies a new mechanism by which TPM1_SE integrates epigenetic regulation and cellular mechanotransduction signals to jointly promote myogenesis. This research not only deepens the understanding of the myogenesis mechanism but also provides new theoretical basis and potential targets for the treatment of muscle degenerative diseases and meat quality improvement in animal husbandry.

1AF9F5

5A390

The study was financially supported by the National Natural Science Foundation of China, the Guangxi Natural Science Foundation, and the Guangxi Cattle & Sheep Industry Innovation Team of the National Modern Agricultural Industry Technology System, among other projects.